EG2104S - драйвер мосфетов. Описание, применение, схема.

EG2104S типовой драйвер мосфетов, копия сверхпопулярной микросхемы драйвера IR2104S но очень дешевой (на 10.09.2025 просят за 10 штук 350р), а по характеристикам та же IR2104S. Была скопирована китайцами в 2017 году. Важнейшее отличие от IR2104S - совместимость с логикой 3.3V, собственно киллерфича.
Из особенностей:
- Встроенный deadtime чтобы не сгорели мосфеты от сквозного тока (900нс примерно)
- Встроенные подтягивающие резисторы на землю 200k на IN, SD
- Минимальная обвязка, что очень хорошо для любителей
- Ток 1.5А на канал
- Совместимость напрямую с +3.3V логикой
Поэтому все схемы для IR2104S будут актуальны и для этой микры.
Таблица характеристик EG2104S (по Datasheet)
| Параметр | Значение / Описание |
|---|---|
| Тип микросхемы | Полумостовой драйвер MOSFET/IGBT с bootstrap-питанием и функцией отключения (SD) |
| Назначение | Управление двумя N-канальными MOSFET или IGBT в полумостовой схеме (верхний + нижний ключ) |
| Макс. напряжение верхнего плеча (High-side) | До 600 В (относительно GND) |
| Напряжение питания VCC (Low-side) | 9–20 В (рабочий диапазон; рекомендуется 10–15 В) |
| Входные логические уровни | Совместима с 3.3 В и 5 В логикой: • Лог. "1" — ≥ 2.5 В • Лог. "0" — ≤ 1.0 В |
| Входной ток логики | Очень малый — можно подключать напрямую к MCU |
| Встроенные подтяжки | На входах IN и SD — по 200 кОм к земле |
| Выходной ток (пиковый) | ±1.0 А / ±1.5 А (в зависимости от канала и условий) |
| Тип выхода | Тотемный полюс (push-pull) — быстрое переключение затворов |
| Макс. частота переключения | До 500 кГц |
| Время задержки включения (HO/LO) | 800 нс |
| Время задержки выключения (HO/LO) | 160 нс |
| Время нарастания (rise time) | 150 нс (для HO и LO) |
| Время спада (fall time) | 75 нс (для HO и LO) |
| Функция мёртвой зоны | Встроенная — предотвращает сквозные токи (900нс) |
| Вход отключения (SD) | Активный низкий уровень (SD̅): • "0" — выключает HO и LO • "1" — разрешает управление через IN |
| Bootstrap-структура | Требует внешний диод и конденсатор для питания верхнего плеча |
| Напряжение на VB (относительно VS) | В пределах VCC (10–20 В), но "плавает" до 600 В относительно GND |
| Защита от пониженного напряжения (UVLO) | Есть — на каналах VCC и VB |
| Количество внешних компонентов | Минимальное — диод + конденсатор + 0.1 мкФ байпас на VCC |
| Корпус | SOP-8 (для поверхностного монтажа) |
| Применение | • Бесщёточные двигатели (BLDC) • DC-DC преобразователи • Быстрые зарядные устройства • Беспроводная зарядка • Насосы с ЧРП • Усилители класса D |
Назначение выводов, распиновка (pinout) EG2104S

| № пина | Имя пина | Тип | Описание |
|---|---|---|---|
| 1 | Vcc | Питание | Напряжение питания: 9–20 В. Рекомендуется подключить керамический конденсатор 0.1 мкФ к GND для подавления помех. |
| 2 | IN | Вход | Логический вход управления: • "0" → LO=HIGH, HO=LOW (включён нижний ключ) • "1" → HO=HIGH, LO=LOW (включён верхний ключ) |
| 3 | SD̅ | Вход | Вход отключения (активный низкий уровень): • "0" → HO и LO = LOW (принудительное отключение) • "1" → разрешено управление через IN Встроен подтягивающий резистор 200 кОм. |
| 4 | GND | Земля | Общий вывод земли микросхемы. Подключается к источнику питания и истоку нижнего MOSFET. |
| 5 | LO | Выход | Выход управления нижним (low-side) MOSFET/IGBT. Напряжение относительно GND. |
| 6 | VS | Выход | «Плавающая» земля верхнего плеча. Подключается к истоку верхнего MOSFET. Напряжение может достигать 600 В! |
| 7 | HO | Выход | Выход управления верхним (high-side) MOSFET/IGBT. Напряжение относительно VS. |
| 8 | VB | Питание | Плавающее питание верхнего плеча. Подключается через bootstrap-конденсатор к VS. Напряжение: VCC относительно VS. |
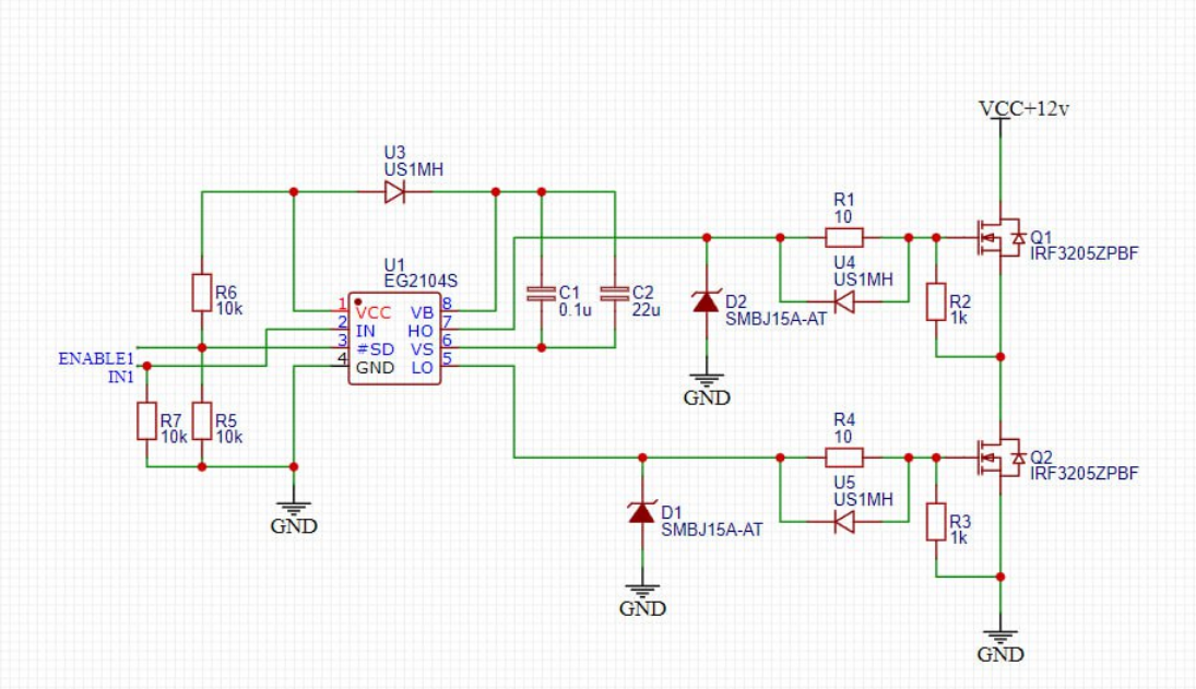
Схемы с EG2104S

Типичная схема управления двумя мосфетами, в данном случае полумост с бустрэперным конденсатором.

Внимание, в схеме ошибка, нужно с ноги VS на сток Q2 прокинуть провод. Иначе будут мосфеты сильно греться, выяснилось после того как собрал схему.

С другой стороны собранная схема на этой компонентной базе показала свою роботоспобность в железе.
Готовая схема на EG2104S драйвера полумоста на двух IRF3205 для DC-DC источника (такую найдете только здесь на этом сайте). Используется вместе с attiny13. Но с ESP32, а тем более stm32 точно заведется, потому что специально под 3.3V сделан. Вот здесь можно посмотреть как например запитать от MCPWM ESP32. R6 можно оставить. Специально для SMD исполнения.
Вот здесь вариант похуже полумоста (без защит), но с готовой конструкцией см. фото ниже. Меняете микру на EG2104S но плату переразвести под SOP-8. Мощность 30А стабильно, 50А пиковая.

Datasheet EG2104S
На английском 31_EG2104S.pdf
На русском:
- только русский EG2104S-mono.pdf
- русский и английский EG2104S-dual.pdf
Заключение
Очень интересная штука, и мной была разработана схема H моста для данной микросхемы, поэтому возможно на сайте будет опубликована схема с gerber на ней, поэтому подписывайся и следи за новостями https://t.me/esp32stm32attiny13_ru.
А еще собственно где я ее нашел, на алике продаются интересные DC-DC повышайки с мощной дугой

Крупный вид платы на EG3013S собрат чуть похуже, там целая семейка EG, которая не наделала шуму пока что.

Вид дуги

В чем суть, штука-то работает)
Для того чтобы задать вопрос автору, заходи и напиши комментарий в нашу группу Телеграмм https://t.me/esp32stm32attiny13