Описание и применение LM258
Операционный усилитель LM258
LM258 операционный усилитель общего назначения, содержит в себе два канала, то есть два отдельных операционных усилителя А и В в одном корпусе питающихся от однополярного +3..32 вольта либо двуполярного ± 1,5..16 вольта. Температура использования составляет от минус 25 до плюс 85 градусов по Цельсию. Обладает маленькой частотой единичного усиления в 0,7 МГц или скоростью нарастания напряжения на выходе 0,3 Вольт/микросекунда. Выполнен в корпусе SOIC-8 или DIP-8. Температура хранения значительна и может достигать от минус 65 до плюс 150 градусов по Цельсию.
Основные преимущества LM258
1. Может работать с однополярным или двуполярным источником питания
2. Два операционных усилителя в одном корпусе с внутренней компенсацией напряжений
3. Согласование логических уровней
4. Низкое энергопотребление 530 милливатт
5. Широкий диапазон пропускаемых частот
6. Вход не зависит от температуры и можно не ставить входной резистор
Распиновка (pinout) LM258
LM258 содержит 8 ног и распиновка которой представлена в таблице 1. Нумерация начанается от ключа - первая нога.
Таблица 1 - Pinout LM258
| Нога | Назначение |
| 1 | Выход А |
| 2 | Инвертирущий вход А |
| 3 | Неинвертирующий вход А |
| 4 | Земля, GND |
| 5 | Неинвертирующий вход В |
| 6 | Инвертирующий вдох В |
| 7 | Выход В |
| 8 | Питание VCC |
Характеристики LM258
LM258 обладает параметрами представленными в таблице 2.
Таблица 2 - Таблица характеристик LM258
| Название | Значение | Русс. ед. | Англ. ед. |
| Скорость нарастания выходного сигнала | 0.6 | Вольт/Микросекунда | V/μs |
| Частота единичного уселения | 1 | Мегагерц | MHz |
| Напряжение смещения, вход | 2..5 | Милливольт | mV |
| Токовое смещение, вход | 45..150 | Наноампер | nA |
| Питание однополярное | +32 | Вольт | V |
| Питание двуполярное | ±16 | Вольт | V |
| Выходное дифференциальное напряжение | +32 | Вольт | V |
| Выходное напряжение | -0,3..32 | Вольт | V |
| Потребляемая мощность, корпус DIP-8 | 550 | Милливатт | mW |
| Потребляемая мощность, корпус SOP-8 | 530 | Милливатт | mW |
| Ток короткого замыкания выхода | 1 | Ампер | A |
| Входной ток | 50 | Миллиампер | mA |
| Температура эксплуатации | -25..85 | Градусов Цельсия | ℃ |
| Температура хранения | -65..150 | Градусов Цельсия | ℃ |
| В каких корпусах досутпен | SOIC-8, DIP-8 |
Таблица 3 - Расширенная таблица характеристик LM258
| Название | Значение, минимум | Значение, типичное | Значение, максимум | Рус. ед. | Агл. ед. |
| Ток питания, при питании от 30 Вольт | 1 | 2 | мА | mA | |
| Ток питания, при питании от 5 Вольт | 0,5 | 1,2 | мА | mA | |
| Ток смещения, дифференциальный | 3 | 30 | нА | nA | |
|
Синфазное напряжение |
0 | Vпит * | В | V | |
| Усиление напряжение сигнала входа | 50 | 100 | В/мВ | V/mV | |
| Коэффициент подавления синфазного сигнала** | 70 | 85 | дБ | dB | |
| Коэффициент отклонения синфазного сигнала** | 65 | 100 | дБ | dB | |
| Коэффициент связи между внутренними усилителями** | -120 | дБ | dB | ||
| Выходной ток, когда инвертирущий вход доминирует | 20 | 40 | мА | mA | |
| Выходной ток, когда неинвиртирующий вход доминирует | 10 | 20 | мА | mA | |
| Выходной ток, когда неинвиртирующий вход доминирует и напряжение выхода 200мВ | 12 | 50 | μА | μA | |
| Ток коротко замыкания на землю | 40 | 60 | мА | mA | |
| Входное напряжение смещения | 7 | мВ | mV | ||
| Температурный дрейф напряжения смещения | 7 | μВ/℃ | μV/℃ | ||
| Входной ток смещения | 100 | нА | nA | ||
| Температурный дрейф тока смещения | 10 | пА/℃ | pA/℃ | ||
| Входной ток смещения | 40 | 300 | нА | nA | |
| Диапазон входного синфазного напряжения | 0 | Vпит2 *** | В | В | |
| Усиление напряжение сигнала | 25 | В/мВ | V/mV | ||
| Размах входного напряжение при напряжении питания 30В и Rl=2k | 26 | В | V | ||
| Размах входного напряжение при напряжении питания 30В и Rl=10k | 27 | 28 | В | V | |
| Размах входного напряжение при напряжении питания 5В и Rl=10k | 5 | 20 | мВ | mV | |
| Выходной ток, источник тока | 10 | 20 | мА | mA | |
| Выходной ток, ток стока | 5 | 8 | мА | mA |
* Vпит = Напряжение питания - 1.5 Вольта
** прямой перевод с китайского
*** Vпит2 = Напряжение питания - 2 Вольта
LM258 схемы
Схема 1 - Неинвертирующий усилитель на LM258
На рисунке 1.1 представлена схема неинвертирующего усилителя, на рисунке 1.2 выход схемы и формула расчета. Применяется в схемах усиления сигнала на заданный коэффициент.
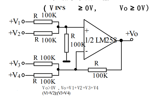
Схема 2 - Суммирующий усилитель напряжения на LM258
На рисунке 2.1 представлена схема суммирующего усилителя напряжения. При этом входные напряжения должны быть больше нуля, и выходное напряжение больше нуля. Применяется для суммирования напряжений и получения суммы на выходе ОУ.
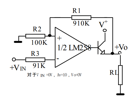
Схема 3 - Усилитель мощности на LM258 и биполярном PNP транзисторе
На рисунке 3.1 изображена схема усилителя мощности на LM258, для усиления мощности применяется биполярный транзистор и нагрузочный резистор RL.
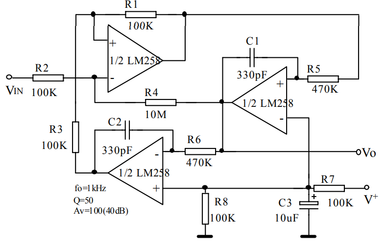
Схема 4 - Активный послосовой фильтр на LM258 на 1 кГц
На рисунке 4.1 представлен активный полосовой фильтр для полосы 1 кГц, Q-50 и Av=100(40дБ), он пропускает частоту только 1 кГц.
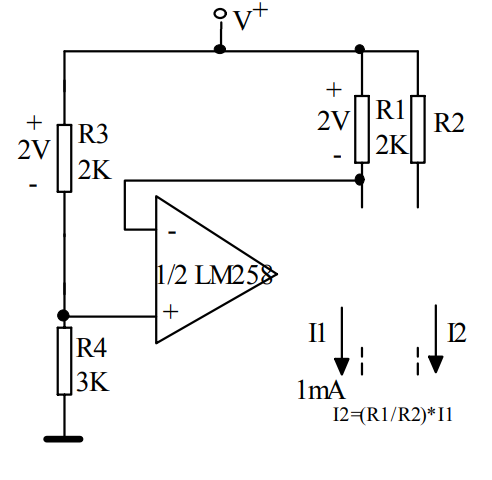
Схема 5 - Источник тока на LM258
На рисунке 4.5 изображен фиксированный источник тока с формулой для расчета. I2 = (R1/R2)*I1
Datasheet LM258
К LM258 datasheet существует на китайском языке специализированный конкретно под эту LM258 (попробуйте открыть в разных браузерах, у меня корозябры на домашнем ПК, а на рабочем нет). Скачать datasheet к LM258 на китайском PDF
А это общий datasheet LM258 на английском. Скачать общий datasheet к LM258 на анлийском PDF
Для того чтобы задать вопрос автору, заходи и напиши комментарий в нашу группу Телеграмм https://t.me/esp32stm32attiny13
