Схема H мост на mosfet транзисторах IRFZ44N и IRF9Z24N для 775 мотора

H мост используется для управления постоянной нагрузкой со сменой полюсов. В 95% случаях используется для управления направлением вращения двигателя постоянного тока. Данная схема на IRFZ44N и IRF9Z24N с легкостью может управлять 775 мотором в обоих направлениях вращения.
Характеристики H моста
Данная схема H моста рассчитана на ток до 11А при 60V (ограничивается выбором PNP мосфета), это значит что к ней можно подключать двигатели мощностью до 660Ватт. Это значит что данная схема H моста предназначена для двигателей 775, 785, 795, 895. Максимальный двигатель который можно подключить это 895 мощностью 368 Ватт.
Нагрузка подключается вместо резистора R1. Можно посмотреть нагрузку на нем на рисунке ниже (кликабельно).

Рисунок 1 - Ток проходящий через нагрузочный резистор R1 при 12В

Рисунок 2 - Напряжение между резистором R2 и базах мосфетов M1 и M4
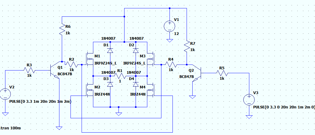
Схема H моста для ESP32 и STM32
Данную схему H - моста можно применять напрямую с ESP32, но крайне аккуратно. Следите за тем чтобы всегда соблюдалась полярность включения H моста. Для того чтобы правильно запрограммировать данный H мост необходимо источники V2 (Вход А) и источник V3 (Вход Б) программировать по таблице ниже. Так же стоит всегда помнить что если не подать напряжение на затвор сигнальных резисторов BC847 - всё сгорит. Имеет смысл подтянуть их питанию.
Таблица 1 - Состояние цифровых входов
| Вход А (Источник V2) | Вход B (Источник V3) | Состояние мотора (нагрузки) |
| 1 | 0 | Крутится против часовой стрелки (обратно, инверсия питания) |
| 0 | 1 | Крутится по часовой стрелке (прямо, прямое питание) |
| 0 | 0 | ИСТОЧНИК ПИТАНИЯ В КОРОТКОМ ЗАМЫКАНИИ (плата сгорит) |
| 1 | 1 | Мотор не крутится (нет питания на мотор) |
Сборка H моста
Таблица 2 - Таблица использованных компонентов
| Название | Штук | Описание |
| IRF9Z24N | 2 | PNP мосфет верхнего плеча 60V 11A (для подбора аналога) |
| IRFZ44N | 2 | NPN мосфет нижнего плеча 60V 50A (взят с избытком, можно меньше до 15A) |
| BC847B | 2 | NPN транзистор, можно впихнуть практически любой что есть биполярный, вплоть до КТ315. |
| Резистор 1k | 6 | Можно все заменить на 4,7k |
Моделирование схемы производилось в среде LTSPICE, прямая ссылка на схему, скачать модель H моста для LTCPICE.
Обновление от 22.12.2023 - предупреждение
В данном виде схема H моста не может быть применена, т.к. там фигачат выбросы индуктивности жесткие и ваши мосфеты сгорят. Для того чтобы они не сгорели нужно параллельно мосфетам включить диоды. Схему перерисовал см. ниже добавил диоды.

Рисунок 3 - Обновленная схема H моста с диодами для esp32 и stm32
Для того чтобы задать вопрос автору, заходи и напиши комментарий в нашу группу Телеграмм https://t.me/esp32stm32attiny13