AVR Studio 4. Предварительная настройка. Как включить что-то.

Avr studio 4 text editor

Как изменить шрифт по умолчанию в avr studio 4?

Чтобы каждый раз не нажимить Edit - Font and color нужно открыть файл конфигурации
 C:\Program Files (x86)\Atmel\AVR Tools\AvrStudio4\edit
Файл AvrStudio_asm.ini - отвечает за assembler. Открываем его и меняем

Управление таймером attiny13. Использование таймера timer0

В этой статье я подробно разберу таймер микроконтроллера attiny13 (он же attiny13a) он же обладает единственным восьмибитным таймером timer0, у которого настооолько много всяких режимов, что эта мнимая восьмибитная простота превращается только в одно слово - ашалеть.

Статья разбита на раздел с общим описанием и поэтапных программ, который тестирует различные режимы таймера. Активно представлены ассоциации в виде животных для лучшего запоминания структуры регистров таймера.

Если вам нужны быстрые примеры, а не этот datasheet, то вам сюда: Задержка времени на attiny13

Вектор прерываний attiny13a

Полный вектор прерываний attiny13a. Как это работает. Микроконтроллер начинает свою работу с первого перывания, она же команда находящаяся по адресу 0x0000, которому не указана метка в файле tn13Adef.inc. Поэтому ее название опущено. Хотя в документации эта метка называется RESET.

; Вектор прерываний attiny13a
; См. Таблицу вектора прерываний в datsheet на attiny13a стр. 45
; Ссылка на datasheet https://radiokot.ru/articles/36/01.pdf
rjmp reset ; 0x0000   ; reset                           ;  точка входа в программу (подача питания, подача питания на пин reset, детектор просадки напряжения, сброс по watchdog)
rjmp reset ; INT0addr ; External Interrupt 0            ;  внешние прерывание 0
rjmp reset ; PCI0addr ; External Interrupt Request 0    ;  изменения пинов прерывание 0
rjmp reset ; OVF0addr ; Timer/Counter0 Overflow         ;  таймер/счетчик переполнения 0
rjmp reset ; ERDYaddr ; EEPROM Ready                    ;  говность EEPROM
rjmp reset ; ACIaddr  ; Analog Comparator               ;  сработка аналогово компоратора
rjmp reset ; OC0Aaddr ; Timer/Counter Compare Match A   ;  таймер/счетчик сравнение с A
rjmp reset ; OC0Baddr ; Timer/Counter Compare Match B   ;  таймер/счетчик сравнение с B
rjmp reset ; WDTaddr  ; Watchdog Time-out               ;  сработка watchdog таймера
rjmp reset ; ADCCaddr ; ADC Conversion Complete         ;  завершение работы 

Как релизовать задержку времени на секунды, миллисекунды, микросекунды на attiny13a

attiny13 задержка времени 0,5с

Для полного понимания как задать задержку времени в любых микроконтроллерах необходимо четко уяснить сколько в одной секунде миллисекунд, а в одной миллисекунде сколько микросекунд. Поэтому смотрим для начала таблицу и запоминаем как она выглядит.

Таблица 1. Зависимость частоты от времени одного полного колебания.

Частота Время Коментарий
1 Герц (Hz) 1 секунда (s) Одно полное колебание за секунду
1 Килогерц (kHz) 1 миллисекунда (ms) В одной секунде 1000 миллисекунд
1 Мегагерц (mHz) 1 микросекунда (us) В одной миллескунде 1000 микросекунд

Avra 1.4.2 скачать для windows. Установка avra.

Работа avra

Avra 1.4.2 это новая версия (по состоянию на 2024 год) ассемблера для микроконтроллеров на архитектуре avr, таких как attiny13, atmega8, atmega328p и т.д. Консольная программа предназначена для ассемблирования asm файлов в hex прошивку микроконтроллеров семейства avr.

Архив содержит avra.exe, includes для файлов микроконтроллеров и файлы readme и usage. Так же файл build.bat с помощью которого был откомпилирован проект (предварительно отключив конфликтную библиотеку)

Скачать avra 1.4.2 windows x86 (518 Кб)

Установка и первоначальная настройка Orange Pi Zero LTS

Orange Pi Zero LTS в действии

Вот купил ты Orange Pi Zero LTS, да и любую другую подделку Raspberry Pi и думаешь каким образом ее заставить работать и пощупать что внутри? Смотришь на нее, и не можешь начать действовать. Давай я тебе подскажу.

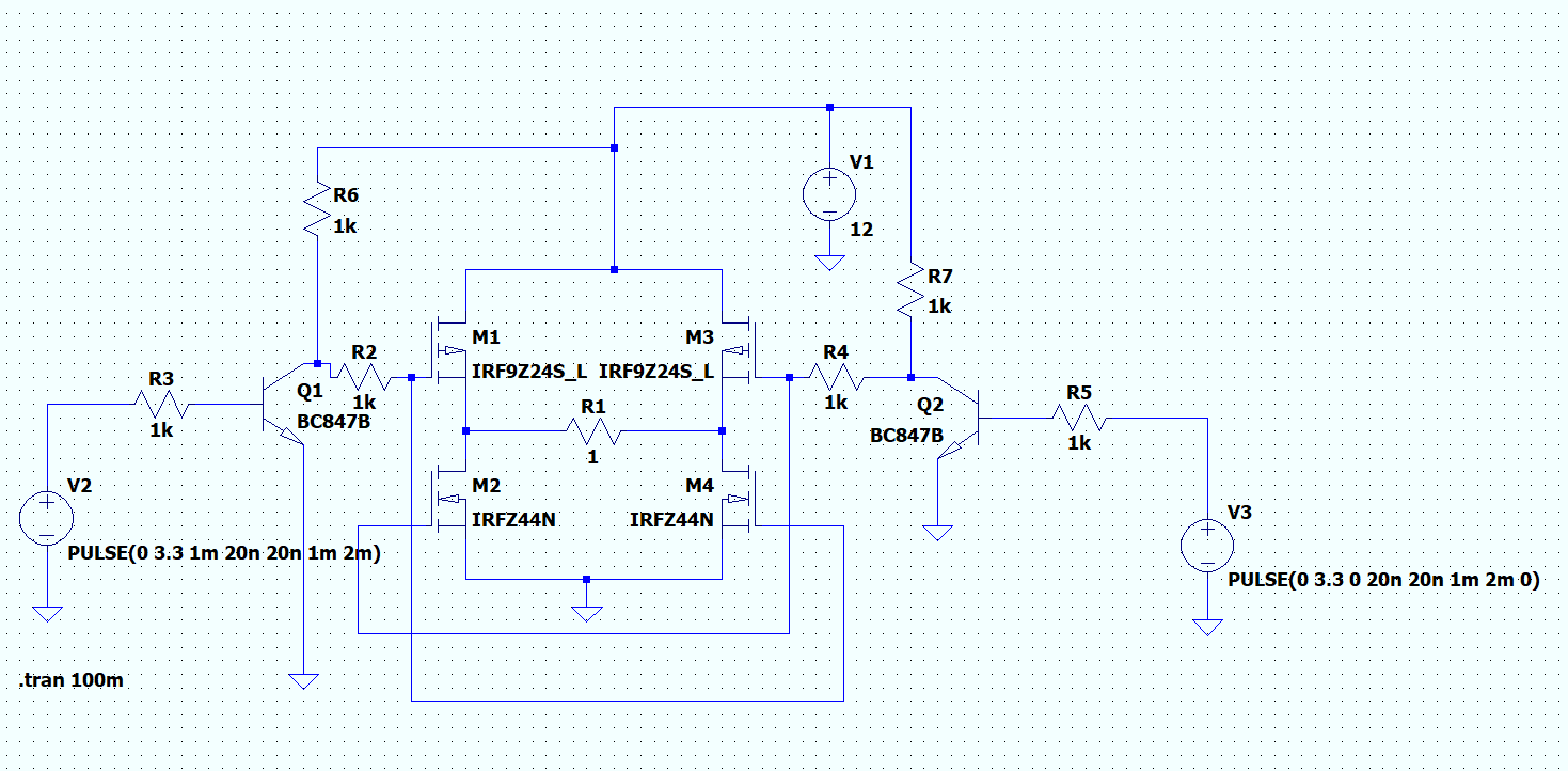
Схема H мост на mosfet транзисторах IRFZ44N и IRF9Z24N для 775 мотора

H - мост на IRFZ44N и IRF9Z24N

H мост используется для управления постоянной нагрузкой со сменой полюсов. В 95% случаях используется для управления направлением вращения двигателя постоянного тока. Данная схема на IRFZ44N и IRF9Z24N с легкостью может управлять 775 мотором в обоих направлениях вращения.

Разьем 5,5x2,1мм мама. Datasheet и 3D модель

5,5x2,1 разьем мама

Разьем представляет собой пластиковую хрень под штекер с внешним диаметром 5,5мм и внутренним отверстием 2,1мм, общие размеры см. datasheet внизу. Расчитан на ток 0,5А при 30В в DC режиме и 500В в AC режиме. Данный разьем часто применяется совместно с платами разработки arduino.

Коробка Игоря

Коробка Игоря - набор микросхем

У каждого есть коробки с радиодеталями. Вот и мне от одного хорошего человека прилетел коробок счастья с достаточно древними компонентами. Буду в течении некоторого времени публиковать мои "Коробки счастья" с компонентами. Итак, представляю "Коробку Игоря". Так же в коробке Игоря много всякого хлама вырезанных микросхем.

Клемный блок DG-301 5.0 3P

DG-301 5.0 3P клемный блок

Клемная колодка DG301 5.0 

DG301 5.0 3 клемы реальный вид
DG301 5.0 3 клемы реальный вид

Клемная колодка (клемный блок) DG301 представляет собой зажимы на болтах для соединения платы и проводов без возможности пайки. В клемной колодке DG301 используются винты M2.5 для зажима провода. В своей конструкции имеет 3 клемы на 15А 300В каждая. Размеры провода которые можно вставить в разьем колеблются от 22AVG до 15AVG. Типичный диаметр провода 1,5 мм2. Корпус выполнен из огнеупорного пластика с самозатуханием через 5 секунд после возгорания.

Техноблог о мире микроконтроллеров и 3D печати. При разработке используются микрокронтроллеры ESP32, STM32, ATTINY13.


{{ x.text }}